硬核剖析ThreadLocal源码,面试官看了直呼内行原创
工作面试中经常遇到ThreadLocal,但是很多同学并不了解ThreadLocal实现原理,到底为什么会发生内存泄漏也是一知半解?今天一灯带你深入剖析ThreadLocal源码,总结ThreadLocal使用规范,解析ThreadLocal高频面试题。
1. ThreadLocal是什么
ThreadLocal是线程本地变量,就是线程的私有变量,不同线程之间相互隔离,无法共享,相当于每个线程拷贝了一份变量的副本。
目的就是在多线程环境中,无需加锁,也能保证数据的安全性。
2. ThreadLocal的使用
/**
* @author 一灯架构
* @apiNote ThreadLocal示例
**/
public class ThreadLocalDemo {
// 1. 创建ThreadLocal
static ThreadLocal<String> threadLocal = new ThreadLocal<>();
public static void main(String[] args) {
// 2. 给ThreadLocal赋值
threadLocal.set("关注公众号:一灯架构");
// 3. 从ThreadLocal中取值
String result = threadLocal.get();
System.out.println(result); // 输出 关注公众号:一灯架构
// 4. 删除ThreadLocal中的数据
threadLocal.remove();
System.out.println(threadLocal.get()); // 输出null
}
}
ThreadLocal的用法非常简单,创建ThreadLocal的时候指定泛型类型,然后就是赋值、取值、删除值的操作。
不同线程之间,ThreadLocal数据是隔离的,测试一下。
/**
* @author 一灯架构
* @apiNote ThreadLocal示例
**/
public class ThreadLocalDemo {
// 1. 创建ThreadLocal
static ThreadLocal<Integer> threadLocal = new ThreadLocal<>();
public static void main(String[] args) {
IntStream.range(0, 5).forEach(i -> {
// 创建5个线程,分别给threadLocal赋值、取值
new Thread(() -> {
// 2. 给ThreadLocal赋值
threadLocal.set(i);
// 3. 从ThreadLocal中取值
System.out.println(Thread.currentThread().getName()
+ "," + threadLocal.get());
}).start();
});
}
}
输出结果:
Thread-2,2
Thread-4,4
Thread-1,1
Thread-0,0
Thread-3,3
可以看出不同线程之间的ThreadLocal数据相互隔离,互不影响,这样的实现效果有哪些应用场景呢?
3. ThreadLocal应用场景
ThreadLocal的应用场景主要分为两类:
-
避免对象在方法之间层层传递,打破层次间约束。
比如用户信息,在很多地方都需要用到,层层往下传递,比较麻烦。这时候就可以把用户信息放到ThreadLocal中,需要的地方可以直接使用。
-
拷贝对象副本,减少初始化操作,并保证数据安全。
比如数据库连接、Spring事务管理、SimpleDataFormat格式化日期,都是使用的ThreadLocal,即避免每个线程都初始化一个对象,又保证了多线程下的数据安全。
使用ThreadLocal保证SimpleDataFormat格式化日期的线程安全,代码类似下面这样:
/**
* @author 一灯架构
* @apiNote ThreadLocal示例
**/
public class ThreadLocalDemo {
// 1. 创建ThreadLocal
static ThreadLocal<SimpleDateFormat> threadLocal =
ThreadLocal.withInitial(() -> new SimpleDateFormat("yyyy-MM-dd HH:mm:ss"));
public static void main(String[] args) {
IntStream.range(0, 5).forEach(i -> {
// 创建5个线程,分别从threadLocal取出SimpleDateFormat,然后格式化日期
new Thread(() -> {
try {
System.out.println(threadLocal.get().parse("2022-11-11 00:00:00"));
} catch (ParseException e) {
throw new RuntimeException(e);
}
}).start();
});
}
}
4. ThreadLocal实现原理
ThreadLocal底层使用ThreadLocalMap存储数据,而ThreadLocalMap内部是一个数组,数组里面存储的是Entry对象,Entry对象里面使用key-value存储数据,key是ThreadLocal实例对象本身,value是ThreadLocal的泛型对象值。
4.1 ThreadLocalMap源码
static class ThreadLocalMap {
// Entry对象,WeakReference是弱引用,当没有引用指向时,会被GC回收
static class Entry extends WeakReference<ThreadLocal<?>> {
// ThreadLocal泛型对象值
Object value;
// 构造方法,传参是key-value
// key是ThreadLocal对象实例,value是ThreadLocal泛型对象值
Entry(ThreadLocal<?> k, Object v) {
super(k);
value = v;
}
}
// Entry数组,用来存储ThreadLocal数据
private Entry[] table;
// 数组的默认容量大小
private static final int INITIAL_CAPACITY = 16;
// 扩容的阈值,默认是数组大小的三分之二
private int threshold;
private void setThreshold(int len) {
threshold = len * 2 / 3;
}
}
4.2 set方法源码
// 给ThreadLocal设值
public void set(T value) {
// 获取当前线程对象
Thread t = Thread.currentThread();
// 获取此线程对象中的ThreadLocalMap对象
ThreadLocalMap map = getMap(t);
// 如果ThreadLocal已经设过值,直接设值,否则初始化
if (map != null)
// 设值的key就是当前ThreadLocal对象实例,value是ThreadLocal泛型对象值
map.set(this, value);
else
// 初始化ThreadLocalMap
createMap(t, value);
}
再看一下实际的set方法源码:
// key就是当前ThreadLocal对象实例,value是ThreadLocal泛型对象值
private void set(ThreadLocal<?> key, Object value) {
// 获取ThreadLocalMap中的Entry数组
Entry[] tab = table;
int len = tab.length;
// 计算key在数组中的下标,也就是ThreadLocal的hashCode和数组大小-1取余
int i = key.threadLocalHashCode & (len - 1);
// 查找流程:从下标i开始,判断下标位置是否有值,
// 如果有值判断是否等于当前ThreadLocal对象实例,等于就覆盖,否则继续向后遍历数组,直到找到空位置
for (Entry e = tab[i];
e != null;
// nextIndex 就是让在不超过数组长度的基础上,把数组的索引位置 + 1
e = tab[i = nextIndex(i, len)]) {
ThreadLocal<?> k = e.get();
// 如果等于当前ThreadLocal对象实例,直接覆盖
if (k == key) {
e.value = value;
return;
}
// 当前key是null,说明ThreadLocal对象实例已经被GC回收了,直接覆盖
if (k == null) {
replaceStaleEntry(key, value, i);
return;
}
}
// 找到空位置,创建Entry对象
tab[i] = new Entry(key, value);
int sz = ++size;
// 当数组大小大于等于扩容阈值(数组大小的三分之二)时,进行扩容
if (!cleanSomeSlots(i, sz) && sz >= threshold)
rehash();
}
set方法具体流程如下:
从源码和流程图中得知,ThreadLocal是通过线性探测法解决哈希冲突的,线性探测法具体赋值流程如下:
-
通过key的hashcode找到数组下标 -
如果数组下标位置是空或者等于当前ThreadLocal对象,直接覆盖值结束 -
如果不是空,就继续向下遍历,遍历到数组结尾后,再从头开始遍历,直到找到数组为空的位置,在此位置赋值结束
线性探测法这种特殊的赋值流程,导致取值的时候,也要走一遍类似的流程。
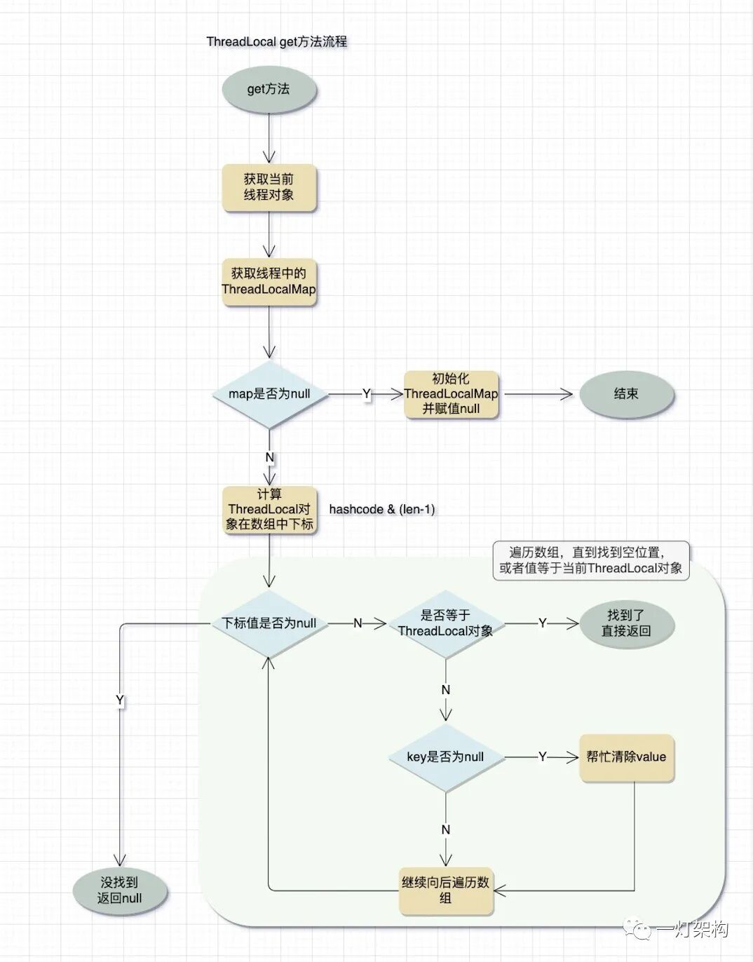
4.3 get方法源码
// 从ThreadLocal从取值
public T get() {
// 获取当前线程对象
Thread t = Thread.currentThread();
// 获取此线程对象中的ThreadLocalMap对象
ThreadLocalMap map = getMap(t);
if (map != null) {
// 通过ThreadLocal实例对象作为key,在Entry数组中查找数据
ThreadLocalMap.Entry e = map.getEntry(this);
// 如果不为空,表示找到了,直接返回
if (e != null) {
T result = (T)e.value;
return result;
}
}
// 如果ThreadLocalMap是null,就执行初始化ThreadLocalMap操作
return setInitialValue();
}
再看一下具体的遍历Entry数组的逻辑:
// 具体的遍历Entry数组的方法
private Entry getEntry(ThreadLocal<?> key) {
// 通过hashcode计算数组下标位置
int i = key.threadLocalHashCode & (table.length - 1);
Entry e = table[i];
// 如果下标位置对象不为空,并且等于当前ThreadLocal实例对象,直接返回
if (e != null && e.get() == key)
return e;
else
// 如果不是,需要继续向下遍历Entry数组
return getEntryAfterMiss(key, i, e);
}
再看一下线性探测法特殊的取值方法:
// 如果不是,需要继续向下遍历Entry数组
private Entry getEntryAfterMiss(ThreadLocal<?> key, int i, Entry e) {
Entry[] tab = table;
int len = tab.length;
// 循环遍历数组,直到找到ThreadLocal对象,或者遍历到数组为空的位置
while (e != null) {
ThreadLocal<?> k = e.get();
// 如果等于当前ThreadLocal实例对象,表示找到了,直接返回
if (k == key)
return e;
// key是null,表示ThreadLocal实例对象已经被GC回收,就帮忙清除value
if (k == null)
expungeStaleEntry(i);
else
// 索引位置+1,表示继续向下遍历
i = nextIndex(i, len);
e = tab[i];
}
return null;
}
// 索引位置+1,表示继续向下遍历,遍历到数组结尾,再从头开始遍历
private static int nextIndex(int i, int len) {
return ((i + 1 < len) ? i + 1 : 0);
}
ThreadLocal的get方法流程如下:
4.4 remove方法源码
remove方法流程跟set、get方法类似,都是遍历数组,找到ThreadLocal实例对象后,删除key、value,再删除Entry对象结束。
public void remove() {
// 获取当前线程的ThreadLocalMap对象
ThreadLocalMap m = getMap(Thread.currentThread());
if (m != null)
m.remove(this);
}
// 具体的删除方法
private void remove(ThreadLocal<?> key) {
ThreadLocal.ThreadLocalMap.Entry[] tab = table;
int len = tab.length;
// 计算数组下标
int i = key.threadLocalHashCode & (len - 1);
// 遍历数组,直到找到空位置,
// 或者值等于当前ThreadLocal对象,才结束
for (ThreadLocal.ThreadLocalMap.Entry e = tab[i];
e != null;
e = tab[i = nextIndex(i, len)]) {
// 找到后,删除key、value,再删除Entry对象
if (e.get() == key) {
e.clear();
expungeStaleEntry(i);
return;
}
}
}
5. ThreadLocal使用注意事项
使用ThreadLocal结束,一定要调用remove方法,清理掉threadLocal数据。具体流程类似下面这样:
/**
* @author 一灯架构
* @apiNote ThreadLocal示例
**/
public class ThreadLocalDemo {
// 1. 创建ThreadLocal
static ThreadLocal<User> threadLocal = new ThreadLocal<>();
public void method() {
try {
User user = getUser();
// 2. 给threadLocal赋值
threadLocal.set(user);
// 3. 执行其他业务逻辑
doSomething();
} finally {
// 4. 清理threadLocal数据
threadLocal.remove();
}
}
}
如果忘了调用remove方法,可能会导致两个严重的问题:
-
导致内存溢出
如果线程的生命周期很长,一直往ThreadLocal中放数据,却没有删除,最终产生OOM
-
导致数据错乱
如果使用了线程池,一个线程执行完任务后并不会被销毁,会继续执行下一个任务,导致下个任务访问到了上个任务的数据。
6. 常见面试题剖析
看完了ThreadLocal源码,再回答几道面试题,检验一下学习成果怎么样。
6.1 ThreadLocal是怎么保证数据安全性的?
ThreadLocal底层使用的ThreadLocalMap存储数据,而ThreadLocalMap是线程Thread的私有变量,不同线程之间数据隔离,所以即使ThreadLocal的set、get、remove方法没有加锁,也能保证线程安全。
6.2 ThreadLocal底层为什么使用数组?而不是一个对象?
因为在一个线程中可以创建多个ThreadLocal实例对象,所以要用数组存储,而不是用一个对象。
6.3 ThreadLocal是怎么解决哈希冲突的?
ThreadLocal使用的线性探测法法解决哈希冲突,线性探测法法具体赋值流程如下:
-
通过key的hashcode找到数组下标 -
如果数组下标位置是空或者等于当前ThreadLocal对象,直接覆盖值结束 -
如果不是空,就继续向下遍历,遍历到数组结尾后,再从头开始遍历,直到找到数组为空的位置,在此位置赋值结束
6.4 ThreadLocal为什么要用线性探测法解决哈希冲突?
我们都知道HashMap采用的是链地址法(也叫拉链法)解决哈希冲突,为什么ThreadLocal要用线性探测法解决哈希冲突?而不用链地址法呢?
我的猜想是可能是创作者偷懒、嫌麻烦,或者是ThreadLocal使用量较少,出现哈希冲突概率较低,不想那么麻烦。
使用链地址法需要引入链表和红黑树两种数据结构,实现更复杂。而线性探测法没有引入任何额外的数据结构,直接不断遍历数组。
结果就是,如果一个线程中使用很多个ThreadLocal,发生哈希冲突后,ThreadLocal的get、set性能急剧下降。
线性探测法相比链地址法优缺点都很明显:
优点: 实现简单,无需引入额外的数据结构。
缺点: 发生哈希冲突后,ThreadLocal的get、set性能急剧下降。
6.5 ThreadLocalMap的key为什么要设计成弱引用?
先说一下弱引用的特点:
弱引用的对象拥有更短暂的生命周期,在垃圾回收器线程扫描它所管辖的内存区域的过程中,一旦发现了只具有弱引用的对象,不管当前内存空间足够与否,都会回收它的内存。 不过,由于垃圾回收器是一个优先级很低的线程,因此不一定会很快发现那些只具有弱引用的对象。
ThreadLocalMap的key设计成弱引用后,会不会我们正在使用,就被GC回收了?
这个是不会的,因为我们一直在强引用着ThreadLocal实例对象。
/**
* @author 一灯架构
* @apiNote ThreadLocal示例
**/
public class ThreadLocalDemo {
// 1. 创建ThreadLocal
static ThreadLocal<String> threadLocal = new ThreadLocal<>();
public static void main(String[] args) {
// 2. 给ThreadLocal赋值
threadLocal.set("关注公众号:一灯架构");
// 3. 从ThreadLocal中取值
String result = threadLocal.get();
// 手动触发GC
System.gc();
System.out.println(result); // 输出 关注公众号:一灯架构
}
}
由上面代码中得知,如果我们一直在使用threadLocal,触发GC后,并不会threadLocal实例对象。
ThreadLocalMap的key设计成弱引用的目的就是:
防止我们在使用完ThreadLocal后,忘了调用remove方法删除数据,导致数组中ThreadLocal数据一直不被回收。
/**
* @author 一灯架构
* @apiNote ThreadLocal示例
**/
public class ThreadLocalDemo {
// 1. 创建ThreadLocal
static ThreadLocal<String> threadLocal = new ThreadLocal<>();
public static void main(String[] args) {
// 2. 给ThreadLocal赋值
threadLocal.set("关注公众号:一灯架构");
// 3. 使用完threadLocal,设置成null,模仿生命周期结束
threadLocal = null;
// 触发GC,这时候ThreadLocalMap的key就会被回收,但是value还没有被回收。
// 只有等到下次执行get、set方法遍历数组,遍历到这个位置,才会删除这个无效的value
System.gc();
}
}
6.6 ThreadLocal为什么会出现内存泄漏?
ThreadLocal出现内存泄漏的原因,就是我们使用完ThreadLocal没有执行remove方法删除数据。
具体是哪些数据过多导致的内存泄漏呢?
一个是数组的Entry对象,Entry对象中key、value分别是ThreadLocal实例对象和泛型对象值。
因为我们在使用ThreadLocal的时候,总爱把ThreadLocal设置成类的静态变量,直到线程生命周期结束,ThreadLocal对象数据才会被回收。
另一个是数组中Entry对象的value值,也就是泛型对象值。虽然ThreadLocalMap的key被设置成弱引用,会被GC回收,但是value并没有被回收。需要等到下次执行get、set方法遍历数组,遍历到这个位置,才会删除这个无效的value。这也是造成内存泄漏的原因之一。
6.7 怎么实现父子线程共享ThreadLocal数据?
只需要InheritableThreadLocal即可,当初始化子线程的时候,会从父线程拷贝ThreadLocal数据。
/**
* @author 一灯架构
* @apiNote ThreadLocal示例
**/
public class ThreadLocalDemo {
// 1. 创建可被子线程继承数据的ThreadLocal
static ThreadLocal<String> threadLocal = new InheritableThreadLocal<>();
public static void main(String[] args) {
// 2. 给ThreadLocal赋值
threadLocal.set("关注公众号:一灯架构");
// 3. 启动一个子线程,看是否能获取到主线程数据
new Thread(() -> {
System.out.println(threadLocal.get()); // 输出 关注公众号:一灯架构
}).start();
}
}
我是「一灯架构」,如果本文对你有帮助,欢迎各位小伙伴点赞、评论和关注,感谢各位老铁,我们下期见
